Mandavi,Surat,Gujarat
+91-982-502-8286
info@eagleextrusion.in
Toggle navigation
Home
About Us
Manufacturering
Process
Our Equipments
catalogue
Quality check
Trading
Miscellaneous Sections
Products
Architectural Sections
Geometric Shapes
Doors & Windows
Curtain Wall
Structural Glazing
Miscellaneous
Industrial Sections
Transport
Electrical
Industrial Miscellaneous
Solar Panel
Contact
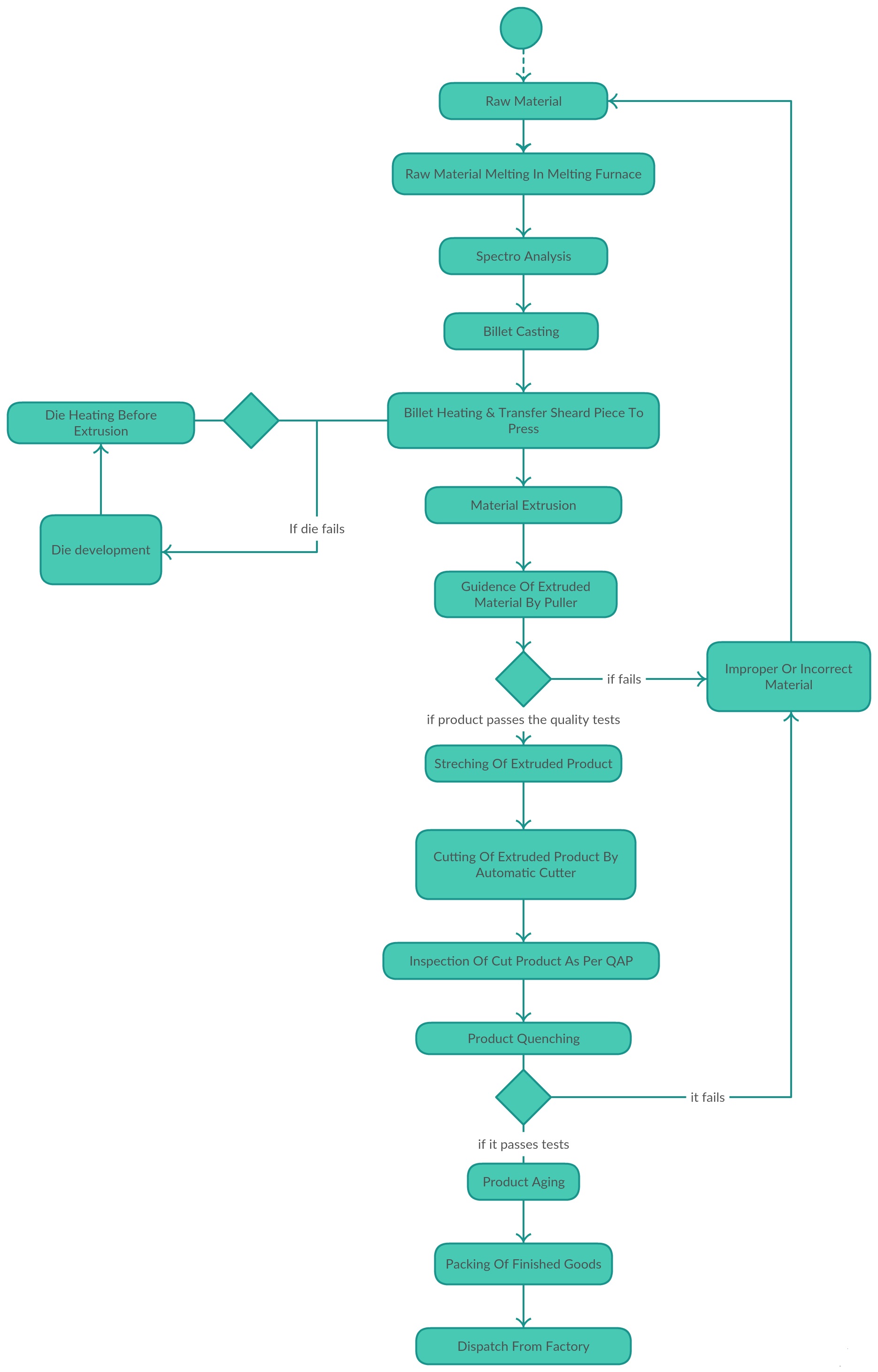
Extrusion Process
Get In Touch Quickly!
Quick Contact